根据工业和信息化部、财政部发布的《智能制造发展规划(2016-2020年)》的定义,智能制造(
智能制造产业链涵盖感知层、网络层、执行层和应用层四个层次,其中感知层主要包括

智能制造技术包括自动化、信息化、互联网和智能化四个层次,智能制造发展需经历四个阶段,分别为自动化(淘汰、改造低自动化水平的设备,制造高自动化水平的智能装备)、信息化(产品、服务由物理到信息网络,智能化元件参与提高产品信息处理能力)、互联化(建设工厂物联网、服务网、数据网、工厂间互联网,装备实现集成)、智能化(通过传感器和机器视觉等技术实现智能

智能制造是新一代信息技术与制造全生命周期的赋能结果,通过工业互联网、工业大数据、人工智能等技术的赋能,使得制造业智能化生产。

现状:智能制造业产值有望达2.5万亿元
我国虽然是制造业大国,但是区域技术发展不平衡,信息化水平发展参差不齐,标准化程度低。随着人工成本的攀升、低端制造业转移、科学技术的发展、人工智能的应用,中国制造业逐渐进入大规模机器生产阶段,尤其劳动密集型企业,促进机器人生产代替劳动力。
经过多年发展,我国智能制造发展从初期的理念普及、试点示范阶段进入到当前深化应用、全面推广阶段,形成了试点示范引领、供需两端发力的良好局面。

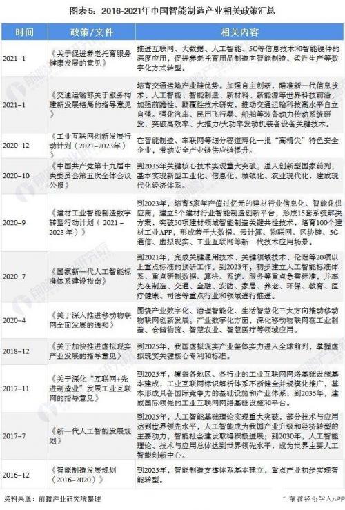
智能制造是数字经济的皇冠,将成为各国抢占数字经济制高点的主战场,成为提升国家整体制造业水平的增长引擎。2020年10月,十九届五中全会提出的“到2035年基本实现新型工业化、信息化、城镇化、农业现代化”的目标将进一步加速推进我国智能制造发展。

根据《中国制造2025》、十九届五中全会提出的新型工业化等政策,我国智能制造对于国家国际竞争力的提高越来越重要。随着国家对智能制造的大力支持,我国智能制造行业保持着较为快速的增长速度,继2019年我国智能制造装备行业的产值规模突破两万亿元后,2020年初步估计达2.5万亿元。

支撑:智能制造装备发挥重要作用
智能制造离不开智能装备的支撑,包括高级数控机床、配备新型传感器的智能机器人、智能化成套生产线等,以实现生产过程的自动化、智能化、高效化。2018年11月,国家统计局发布了《战略性新兴产业分类(2018)》,智能制造装备产业被纳入战略性新兴产业。
智能制造装备是先进制造技术、信息技术和智能技术在装备产品上的集成和融合,体现了制造业的智能化、数字化和网络化的发展要求。
根据德勤调查发现,中国工业企业智能制造五大部署重点依次为:数字化工厂(63%)、设备及用户价值深挖(62%)、工业物联网(48%)、重构生态及商业模式(36%)以及人工智能(21%)。
从相关技术来看,受访企业所关注的相关技术包括工业软件、传感器技术、通信技术、人工智能、物联网、大数据分析等。受访企业所关注的技术包括工业软件、传感器技术、通信技术、人工智能/机器人、物联网平台、大数据、识别技术、云计算、虚拟制造技术、3D打印、C2M。

下游应用:汽车制造业智能制造水平最高
2020年全国智能制造能力水平TOP10行业中,汽车制造业的智能制造能力水平位居前列;其次为电子设备制造业、电气机械和器材制造业等。

据工业和信息化部、中国电子技术标准化研究院数据显示,截至2020年12月,全国12000多家企业通过平台开展智能制造能力成熟度自诊断,江苏、浙江、山东、宁夏等省市对于智能制造高度重视,有效推动标准应用。

2020年广东省智能制造试点示范项目包括广州、深圳、珠海、东莞、惠州、肇庆、佛山、韶关、中山、江门在内的几个城市共88个项目。陕西省力争到2022年,全省建成智能制造试点示范企业100个。2020年湖北省五个智能制造试点项目均在武汉,包括汽车系统集成装备智能远程运维服务平台项目、薄膜

发展趋势:智能制造人才缺口不断扩大
未来,企业将不断加强智能制造水平,不断提高设备的数字化和网络化,加强数字化设计,建设智能化车间,大量应用集成技术,挖掘分析生产制造数据。越来越多的制造企业意识到智能制造是提升核心竞争力的关键,智能制造人才缺口变大。
根据人力资源与社会保障部数据分析,2025年智能制造领域人才需求为900万人,人才缺口预计达到450万人。未来智能制造人才培养更加聚焦专业化、体系化、服务企业内部智能化。


扫一扫关注微信